移至網頁之主要內容區位置
::: 臺北市立桃源國民中學-健康快樂、知行合一、進步多元

分類消息

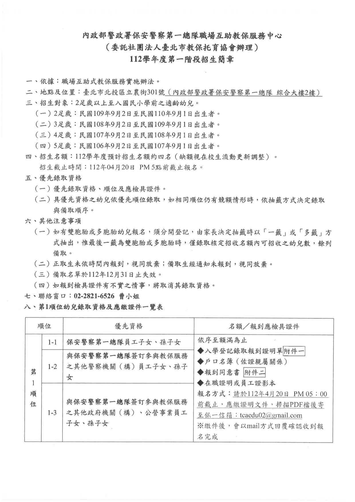
有關內政部警政署保安警察第一總隊職場互助教保服務中心112學年度招生資訊一案,請查照並轉知同仁參考運用。

{{ $t('FEZ002') }} 人事室|



{{ $t('FEZ003') }} Invalid date

{{ $t('FEZ014') }} 1683-01-20|

{{ $t('FEZ004') }} 2023-04-02|

{{ $t('FEZ005') }} 1368|