移至網頁之主要內容區位置
::: 臺北市立桃源國民中學-健康快樂、知行合一、進步多元

分類消息

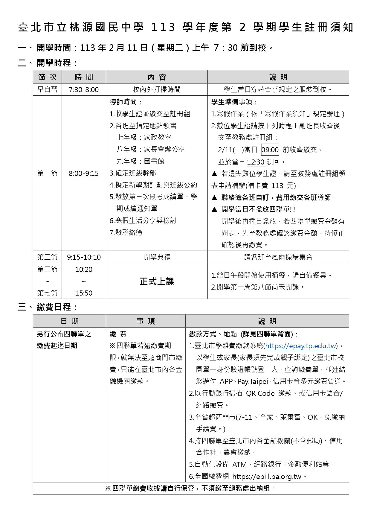
113學年第二學期註冊須知

{{ $t('FEZ002') }} 教務處|



{{ $t('FEZ003') }} 1737-08-05

{{ $t('FEZ014') }} Invalid date|

{{ $t('FEZ004') }} 2025-01-17|

{{ $t('FEZ005') }} 204|